繁體
加入收藏
本站
站群
首页
首 页
新闻动态
项目建设
政府信息公开
政策法规
互动交流
您当前的位置:
首页
>
新闻动态
>
通知公告
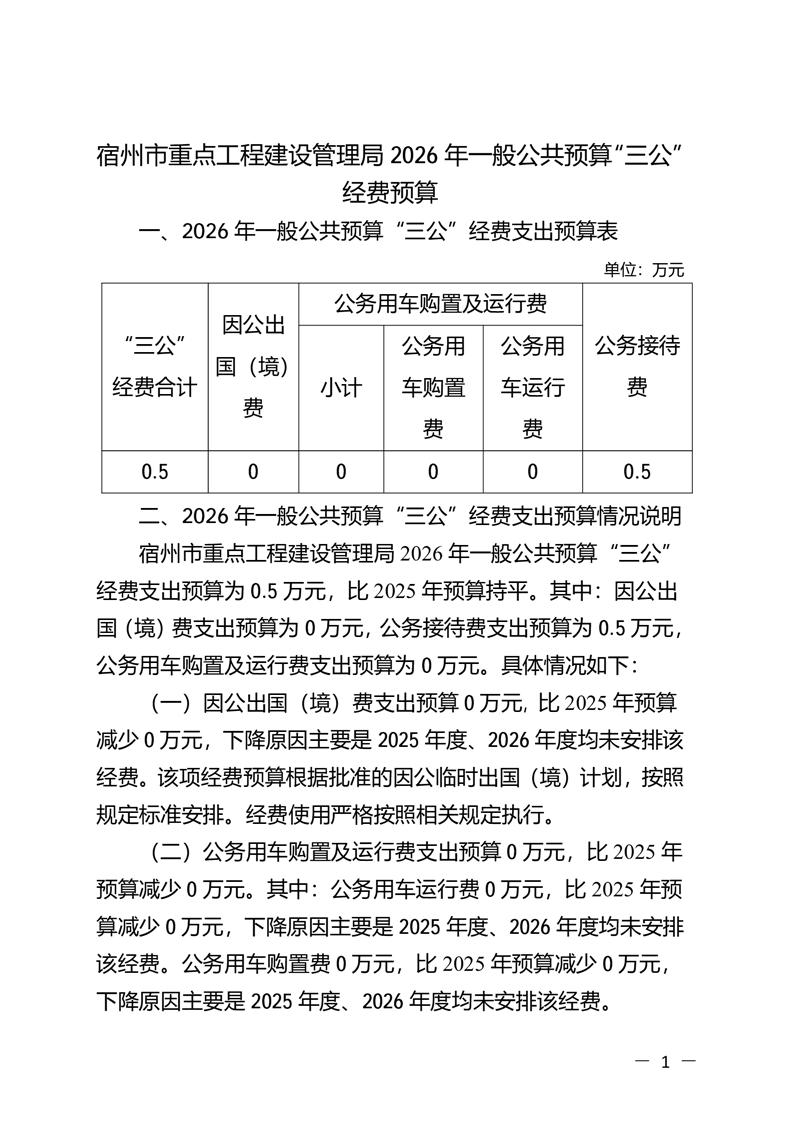
宿州市重点工程建设管理局2026年一般公共预算“三公”经费预算
发布日期:2026-03-03 10:34
来源:宿州市重点工程管理局
编辑:财务科
阅读次数:
字号:
大
中
小
分享到:
打印
智能问答
宿事速办
微信
微博
分享